LHD / USDM Climate control conversion?
LHD / USDM Climate control conversion?
Read that interesting post elsewhere re: RHD climate control assembly, good stuff.
I'll miss that feature from my CX-7 when it lease-returns in May.
Anyone already convert their USDM Fit to auto climate control? A quick browse yesterday reveals that Brazil market Fits have this feature / equipment:

so obtaining parts to do the conversion should at least be plausible.
Just curious. Yes, you can always just adjust the fan speed and temp control yourself, I get that. But this feature is darned convenient if you're accustomed to it.
I'll miss that feature from my CX-7 when it lease-returns in May.
Anyone already convert their USDM Fit to auto climate control? A quick browse yesterday reveals that Brazil market Fits have this feature / equipment:

so obtaining parts to do the conversion should at least be plausible.
Just curious. Yes, you can always just adjust the fan speed and temp control yourself, I get that. But this feature is darned convenient if you're accustomed to it.
Chinese fits have them:


I hope to do this one day, but it can potentially be a huge mess. On the GD Imprezas (02-04 manual -> 05-07 auto climate control), you have to change out the entire metal cable system, dash bezels and mounts to geared motors powered by electrical connectors and do alot of custom wiring.


I hope to do this one day, but it can potentially be a huge mess. On the GD Imprezas (02-04 manual -> 05-07 auto climate control), you have to change out the entire metal cable system, dash bezels and mounts to geared motors powered by electrical connectors and do alot of custom wiring.
Sorry to Necro, but this is a hanging thread that has irritated me enough to find out the answer
so here it is (this is the RHD picture, but I have listed LHD parts)
1 79601-TF0-G41ZA GARNISH COMP. 001
2 79602-TF0-G41ZA SWITCH ASSY., AUTO AIR CONDITIONER 001
1 79601-TF0-G41ZA GARNISH COMP. 001
2 79602-TF0-G41ZA SWITCH ASSY., AUTO AIR CONDITIONER 001
3 79603-TF0-G41ZA KNOB SET A *NH167L* 001
4 79604-TF0-G41ZA KNOB SET B *NH167L* 001
5 79605-TF0-G41ZA KNOB SET *NH167L* 001
6 79671-SMA-941 BULB, NEO WEDGE (14V 80MA) 003
7 90666-SDA-A01 CLIP, SNAP FITTING (PO) (NATURAL) 006
8 90666-TA0-A21 CLIP, SNAP FITTING (PO) (ORANGE) 003
9 91640-SM4-003 GROMMET, SCREW, 4MM 001
10 93901-22320 SCREW, TAPPING, 3X12 013
11 93903-44480 SCREW, TAPPING, 4X16 001
If you had #1, and #2, you'd have it all. The rest are sub-assembly parts.
so here it is (this is the RHD picture, but I have listed LHD parts)
1 79601-TF0-G41ZA GARNISH COMP. 001
2 79602-TF0-G41ZA SWITCH ASSY., AUTO AIR CONDITIONER 001
1 79601-TF0-G41ZA GARNISH COMP. 001
2 79602-TF0-G41ZA SWITCH ASSY., AUTO AIR CONDITIONER 001
3 79603-TF0-G41ZA KNOB SET A *NH167L* 001
4 79604-TF0-G41ZA KNOB SET B *NH167L* 001
5 79605-TF0-G41ZA KNOB SET *NH167L* 001
6 79671-SMA-941 BULB, NEO WEDGE (14V 80MA) 003
7 90666-SDA-A01 CLIP, SNAP FITTING (PO) (NATURAL) 006
8 90666-TA0-A21 CLIP, SNAP FITTING (PO) (ORANGE) 003
9 91640-SM4-003 GROMMET, SCREW, 4MM 001
10 93901-22320 SCREW, TAPPING, 3X12 013
11 93903-44480 SCREW, TAPPING, 4X16 001
If you had #1, and #2, you'd have it all. The rest are sub-assembly parts.
Last edited by Gaujo; Apr 26, 2012 at 09:14 PM.
Next question, if you have the LHD Garnish (#1 above, costs about $170), could you use the JDM hardware?

I honestly doubt this would work, look how different the behind the scenes parts are? I'm starting to think there is a reason nobody does these kind of conversions!

I honestly doubt this would work, look how different the behind the scenes parts are? I'm starting to think there is a reason nobody does these kind of conversions!
Last edited by Gaujo; Apr 26, 2012 at 09:18 PM.

There's gotta be more to this than plug and play, as mentioned the wiring is probably different. Review the GE6/8 ESM and compare both wiring diagrams (there's a thread on the GE8 page & some people are still seeding it). Plus, one thing's got me thinking, our vent (recirc/fresh) is a manual lever, how's that going to integrate to the climate control version. Plus a lot of other little things, makes me think this won't be an easy swap.
I think it would plug, not so sure if it would play. In any case, this car is lease only, and as of 4/26 none of the dealers have parts for it in their online catalogs.
Aren't the automatic controls electronic while the manual ones have mechanical cables that lead to the air box? The parts diagrams appear to show this, and the knobs in operation feel like more than just electrical switches. If so, you would need more than just the controls and trim to do the retrofit and have it operate as expected.
The Fit EV would probably have some considerable differences in the rest of the climate control system. The heater is electric rather than using heat from the engine coolant, and the A/C compressor would be electrically driven rather than driven off the engine, and I assume those would require some more or less invasive changes to the rest of the system.
The Fit EV would probably have some considerable differences in the rest of the climate control system. The heater is electric rather than using heat from the engine coolant, and the A/C compressor would be electrically driven rather than driven off the engine, and I assume those would require some more or less invasive changes to the rest of the system.
Hey guys, I'm really interested in doing this, especially if it can be done under 1k
Here's my post from another thread.
I honestly think its possible, there are only subtle differences in each assembly.
The main differences are the motors instead of pulling wires, as well as the various sensors in the last pic. The parts that the motors mount onto look like they are exactly the same as ours.
Fit:

Jazz:

Fit:

Jazz:

Fit:

Jazz:

cant figure out how this would hook up from the jazz:
Here's my post from another thread.
I honestly think its possible, there are only subtle differences in each assembly.
The main differences are the motors instead of pulling wires, as well as the various sensors in the last pic. The parts that the motors mount onto look like they are exactly the same as ours.
Fit:

Jazz:

Fit:

Jazz:

Fit:

Jazz:

cant figure out how this would hook up from the jazz:
Okay, if anyones is really interested in doing this. ive looked more into the exact parts you'd need.
Ive looked at all the parts schematics that have anything remotely to do with the climate control system. I have circled the additional parts in the diagrams and will find P/Ns as well.

This one is obvious

I am trying to find out where the sensors are mounted and where the tubes go. awaiting answers from lings honda.
Ive circled anything that our fits dont come with, they all look like direct attachments:


im pretty sure that wire harness is to go to the controls but i will confirm as i learn more. the bottom left corner BTW is just the last two pics in their assembled state.
all other schematics are the same between the fit and jazz, so im hoping this is it! Probably just some wiring that doesnt show up in these diagrams.
Will update as I find out more.
Ive looked at all the parts schematics that have anything remotely to do with the climate control system. I have circled the additional parts in the diagrams and will find P/Ns as well.

This one is obvious

I am trying to find out where the sensors are mounted and where the tubes go. awaiting answers from lings honda.
Ive circled anything that our fits dont come with, they all look like direct attachments:


im pretty sure that wire harness is to go to the controls but i will confirm as i learn more. the bottom left corner BTW is just the last two pics in their assembled state.
all other schematics are the same between the fit and jazz, so im hoping this is it! Probably just some wiring that doesnt show up in these diagrams.
Will update as I find out more.
Last edited by connor55; Feb 14, 2013 at 09:17 PM.
why all us honda driver would like to have edm/jdm parts and all european honda driver like to have us parts?

Yes, only our hybrid has the blue theme.
So just a quick update about the motors, will touch on other components later.
Gold sent me some videos of his auto climate motors cranking the levers. The good news is that the heater unit pictured below in our fits already have the right mounts in place, or at least enough of the mounts to actually support the motors. Also, the levers work in the exact same fashion as ours, meaning we will be able to mount the motors directly onto the pre-existing levers.

Here's the "bad" news. The heater blower pictured below looks the same between our fit and and the jazz other than the circled part. But the levers are not actually on the right side of our blower unit. They are on the left side to attach to the cable. The auto climate version has it on the right because the mode select motor is too big to allow the air recirculate motor to fit on the left.

So... We'd have to buy the upper half of their blower sub assembly. It does appear to be split in half from some screws and a seam running across the middle of its body. It should be a lot easier to switch just that part out than the whole thing.
The fan motor itself is the exact same in both our fit, the jazz, and jazz hybrid.
All evidence also points to the control/display assembly being the same in both the jazz hybrid and non hybrid( with of course the exception of the blue vs amber backlight)
Gold sent me some videos of his auto climate motors cranking the levers. The good news is that the heater unit pictured below in our fits already have the right mounts in place, or at least enough of the mounts to actually support the motors. Also, the levers work in the exact same fashion as ours, meaning we will be able to mount the motors directly onto the pre-existing levers.

Here's the "bad" news. The heater blower pictured below looks the same between our fit and and the jazz other than the circled part. But the levers are not actually on the right side of our blower unit. They are on the left side to attach to the cable. The auto climate version has it on the right because the mode select motor is too big to allow the air recirculate motor to fit on the left.

So... We'd have to buy the upper half of their blower sub assembly. It does appear to be split in half from some screws and a seam running across the middle of its body. It should be a lot easier to switch just that part out than the whole thing.
The fan motor itself is the exact same in both our fit, the jazz, and jazz hybrid.
All evidence also points to the control/display assembly being the same in both the jazz hybrid and non hybrid( with of course the exception of the blue vs amber backlight)
sorry to keep bumping this thread, but im hoping these updates will help anyone thats interested in doing this as well. Im almost completely ready to order parts now.
I now have a nearly complete list of part numbers along with the pics. I will make a list under each picture of all the parts you need to buy from each pic. Jazz hybrid and regular jazz controls are definitely the same, as all internal parts are the same(so i can have my blue display!
)

You will need to buy "1" and "2" from this, which is everything in the pic.

80533-TF0-G00
80590-TF0-941
80531-TF0-G00
80525-S30-941
91555-S2R-003
80510-S0A-941
32119-TF0-000
91540-TA0-003
93913-14280
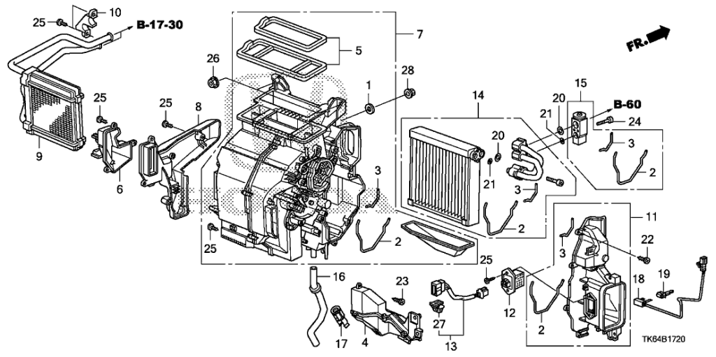
Now heres where it starts to get a bit more involved.

79305-TF0-G01 (Only need to replace the top half, but can only purchase as a full unit)
79350-TF0-G01
Lastly:


32157-TF0-G30
79160-TF0-G41
79330-SNA-A01
80535-TF0-G41
79140-TF0-G41
90121-SFA-941
The only things left to confirm are if the aspirator will fit on our heater unit, and the various wires needed to connect the outside temperature sensor and the control unit to the motors and the rest of the car. I will check the GE6 service manual for that.
I now have a nearly complete list of part numbers along with the pics. I will make a list under each picture of all the parts you need to buy from each pic. Jazz hybrid and regular jazz controls are definitely the same, as all internal parts are the same(so i can have my blue display!
)
You will need to buy "1" and "2" from this, which is everything in the pic.

80533-TF0-G00
80590-TF0-941
80531-TF0-G00
80525-S30-941
91555-S2R-003
80510-S0A-941
32119-TF0-000
91540-TA0-003
93913-14280
Now heres where it starts to get a bit more involved.

79305-TF0-G01 (Only need to replace the top half, but can only purchase as a full unit)
79350-TF0-G01
Lastly:


32157-TF0-G30
79160-TF0-G41
79330-SNA-A01
80535-TF0-G41
79140-TF0-G41
90121-SFA-941
The only things left to confirm are if the aspirator will fit on our heater unit, and the various wires needed to connect the outside temperature sensor and the control unit to the motors and the rest of the car. I will check the GE6 service manual for that.
Last edited by connor55; Mar 17, 2013 at 04:32 PM.
Have you priced the components? Just the switch assembly and bezel will run you a couple grand...
Have you priced the components? Just the switch assembly and bezel will run you a couple grand...
Bernardi parts lists some of the same part numbers for the fit ev at about half of what lings show.
Edit: prices for us will be reduced by about 20% because we don't have to pay the VAT.
Last edited by connor55; Mar 23, 2013 at 09:33 PM.



